一、课堂实录
(一)考情报告


(1) 从知识的考查看:立足我国外交这一主题,聚焦国际关系的决定因素、国家主权、我国外交政策、国际组织的作用和当今世界的主题,凸显了对宏观国际形势和微观国家行为的认识。
(2)从试题类型上看:实现了由单一选择题向选择题、非选择题相结合考查的转变;实现了由表述类和原因类试题向表述类和措施类、认识类试题转变,特别是2011年更多地出现了如何去做的措施类试题。
(二)专题网络构建

(三)专题备考引擎
面临国际形势的变化,我国外交行为和外交策略是本年度考查的重点,所以我们必须做好如下复习:
(1)结合中国与美国、日本等大国关系的变化,认识国家主权和影响国际关系的因素。
(2)结合联合国大会召开、G20会议、中日韩三国会议、东盟自由贸易区的发展等,认识当今世界的主题和国际形势。
(3)结合中国与俄罗斯的关系、上海合作组织的发展、中非合作论坛等,认识我国的外交政策。
(4)结合中国在地区问题上的主张,以及全球核安全会议、世界气候峰会,认识中国在联合国中的地位,以及我国的和平发展道路。
(四)专题备考策略
(1)立足专题复习:把握一条主线,认识两个方面。一条主线就是我国的外交行为,特别要注意中国与国际组织的交往。两个方面,就是从宏观上认识当今世界的形势:当今世界的主题、世界的发展趋势、国际社会的主体、国际关系。从微观上认识我国的外交政策,我国与其他国家之间的国际关系,中国的和平发展。
(2)立足整个教材:此专题属于国际社会部分,很少与整个教材进行整合考查,所以我们重点在于把握本专题的内涵和要求。结合高考考查方向,我们要把握三个问题:一是中国作为主权国家享有哪些权利,承担怎样的义务;二是中国如何处理与其他国家的关系;三是从国际组织和主权国家分析,如何维护世界的和平与安全。
(五)考点整合
1.国际社会成员及其关系的演变
(1)国际社会成员

经典例题
例1.2011年3月30日,中国对三名菲律宾毒贩执行了死刑,这三人因在2008年携带大量海洛因从中国厦门和深圳入境被捕,此后被判处死刑。菲总统府副发言人瓦尔特此前曾表示:“我们尊重、服从中方的决定。”从主权国家的权利来看,菲方尊重、服从中方的决定主要是尊重了我国的(C)
①独立权 ②平等权 ③自卫权 ④管辖权
A. ①②
B. ②③
C. ①④
D. ②④
例2.(2011年汕头二模)自2011年2月开始,利比亚局势发生动荡,外国侨民争相撤离。中国政府迅速而安全接回中国公民35860人,被国际社会称为超级大国行动。中国这一行动是行使主权国家的(D)
A.独立权
B.平等权
C.自卫权
D.管辖权
【点评】
管辖权是指主权国家对其领域内的一切任和物具有管辖的权利,管辖权对公民的管理和保护包括居住国外的侨民。利比亚局势动荡,中国政府接回中国公民体现了主权国家行使管辖权。
(2)国际关系的决定因素:国家利益
①国家利益:国家利益是国家生存与发展的权益,维护国家利益是主权国家对外活动的出发点和落脚点。
②国家利益决定国际关系:国家间的共同利益是国家合作的基础,而利益的对立则是引起国家冲突的根源。
③要求:任何国家都不应以维护本国国家利益为理由,侵犯别国的主权和安全,干涉别国的内政。侵犯别国的主权、干涉别国内政的行为,是非正义的、错误的,应当受到谴责和反对。
(2)如何维护我国的国家利益
①我国是人民当家作主的社会主义国家,国家利益与人民的根本利益相一致。维护我国的国家利益就是维护广大人民的根本利益。
②把国家的主权和安全始终放在第一位,反对霸权主义和强权政治。
③我国在维护自身利益的同时,尊重其他国家正当的国家利益,维护各国人民的共同利益。
④积极推进世界和平与发展,推动建立国家新秩序;适应多极化趋势,努力提高我国的综合国力。
⑤坚持独立自主的和平外交政策,坚持走和平发展道路。
例3 [2011·浙江卷] 在中国和挪威的自由贸易协定谈判接近尾声时,挪威政府默许诺贝尔委员会把“和平奖”给了中国一个犯煽动颠覆国家政权罪的服刑人员,两国贸易谈判很快中断,中挪关系陷入低谷。这表明( C )
①国家利益是国际关系的决定性因素
②竞争与冲突是国际关系的两种基本形式
③尊重其他国家的正当国家利益十分重要
④中国对外政策的基本立场发生了变化
A.①② B.③④
C.①③ D.②④
【解析】
本题考查国际关系和我国的外交政策,考查解读材料有效信息和对教材知识的理解、运用能力。中挪关系陷入低谷的原因在于挪威政府默许诺贝尔委员会将诺贝尔和平奖给中国一个犯煽动颠覆国家政权罪的服刑人员,其行为是对我国内政的干涉、对我国国家利益的侵犯,这表明国家利益是国际关系的决定因素,答案为C。②与材料中心无关。我国外交政策的基本立场没有改变,④错误。
例4.由于发达国家和发展中国家的减排责任,在资金支持和监督机制等议题上分歧严重,哥本哈根联合国气候变化大会的会期不得不延长一天,最后才达成一个妥协性的不具法律约束力的《哥本哈根协议》。这表明( )
A.气候变化问题不是一个发展问题
B.国家利益存在于复杂的国际关系中
C.全球化已使发达国家利益一致
D.在国际法律地位上各国是不平等的
【解析】
从题干可以看出,国际关系既有竞争、又有合作和冲突,是复杂的,但其决定因素是国家利益,因此B正确。气候变化问题本身是一个发展问题;说全球化已使发达国家利益一致与事实不符;在国际法律地位上各国是平等的;因此A、C、D项说法错误。
例5.(2011年深圳二模)随着我国对外开放程度的不断提高,我国在处理国际事务时更加灵活主动地维护者国家利益——
人文关怀:鉴于利比亚安全形势的重大变化,中国政府彰显亲民形象,在最短的时间内安全有序地撤出了3.5万多名中国公民。
坚定立场:“人民币汇率是一国的主权,完善汇率机制是中国自主的选择。”“钓鱼岛及其附属岛屿是中国固有领土,中方派遣渔政执法船是依据中方有关法律法规开展的渔业管理活动。”
和谐理念:“中国发展了,绝不把自己的意志强加于人;中国发展了,将承担更多的国际责任。”
结合材料,运用政治生活的知识,分析我国政府是如何维护国家利益的?
【参考答案】
(1)维护我国的国家利益就是维护广大人民的根本利益,安全撤离中国公民,政府通过落实对人民负责的原则,履行政府职能,切实保护公民的生命安全。
(2)坚持独立自主的和平外交政策,坚定地维护我国的独立和主权。
(3)坚持走和平发展道路,主张建立国际新秩序,致力于促进世界和平与发展,努力为改革开放和现代化建设创造有利的国际环境。
【解析】
审设问:抓住设问主体“我国政府”,联想相关知识点,如国家的性质,政府的性质、宗旨、原则、职能、依法行政、自觉接受监督等。设问“我国政府是如何维护国家利益的”,必然涉及专题八的相关知识,如我国外交政策的宗旨、基本目标、基本立场、基本准则,以及走和平发展道路等。
审材料:人文情怀,强调政府为人民,可以结合国家性质,政府的性质、宗旨、原则、职能分析;坚定立场,强调我国外交政策的基本立场——独立自主;和谐理念,强调我国走和平发展道路,维护世界和平,促进共同发展。
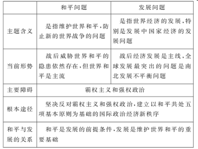
2.当今世界主题及其实现条件

【知识发散】 如何维护世界和平,促进共同发展
(1)主权国家互相尊重主权和领土的完整,积极履行不侵犯别国,不干涉他国内政,以和平方式解决国际争端的义务。
(2)充分发挥国际组织的作用:促进国家之间的政治、经济、文化、科技交流与合作;协调国际政治、经济关系,调节国际争端,维护世界和平。
(3)联合国是当今世界最大、影响最广泛的国际组织。充分发挥联合国在维护国际和平与安全,促进国际合作与发展中的作用。
(4)国家利益决定国际关系,各国在维护自身利益的同时,尊重其他国家正当的国家利益,维护各国人民的共同利益。
(5)反对霸权主义和强权政治,建立国际政治经济新秩序,推动世界向多极化方向发展。
例6.(2011高考四川卷32)在国际货币基金组织(IMF)中,各成员国所持有的份额决定其发言权。2010年,IMF执行董事会通过改革方案,发达国家总体份额降至57.7﹪,发展中国家总体份额升至42.3﹪;美国在IMF中的份额降至17.41﹪,仍然拥有对重大事项的否决权。这反映出
A.霸权主义和强权政治依然存在
B.国际政治经济新秩序已经形成
C.国家经济中南北发展达到平衡
D.发展中国家经济影响力在增强
【命题立意】本题考查发展是当代时代的主题的障碍,主要考查学生调动和运用知识分析问题的能力。难度较大。
【解题思路】题干信息“各成员国所持有的份额决定其发言权”,“发展中国家总体份额升至”反映发展中国家经济影响力在增强,D符合题意。A项正确,但没有重点反映霸权主义和强权政治;国际社会正努力推动国际政治经济新秩序建立,B观点错误;发展中国家总体份额上升,但当今世界南北差距进一步拉大,C项错误。
例7.哥本哈根气候峰会经历了痛苦的谈判过程,发达国家屡屡向发展中国家发难,要其接受多项不合理要求。发展中国家代表被迫退场抗议,才使发达国家有所收敛。在讨论最后协议文本时,两大阵营间的冲突一度很激烈。国务院总理温家宝18日在哥本哈根气候变化会议领导人会议上发表讲话时表示,应对气候变化需要国际社会坚定信心,凝聚共识,积极努力,加强合作。 温家宝说,《联合国气候变化框架公约》及其《京都议定书》凝聚了各方的广泛共识,是国际合作应对气候变化的法律基础和行动指南,必须倍加珍惜、巩固发展。他强调,“共同但有区别的责任原则是国际合作应对气候变化的核心和基石。
(1)结合材料,运用政治生活的有关知识,说明世界各国应该怎样切实有效的加强国际合作,共同应对气候变化?
(2)运用《政治生活》有关知识谈谈,如果你有幸参加联合国青年大会环境峰会,你会向国际组织、各国政府和人民发出怎样的倡议?
【参考答案】
(1)①各主权国家要本着对世界人民福祉高度负责的精神,自觉接受国际法和国际公约的约束,在享受基本权利的同时,积极履行减少温室气体排放的国际义务,维护国家间的共同利益。
②各主权国家要遵循联合国宪章的宗旨和原则,建立以世界各国共同利益为基础,有利于和平与发展的国际新秩序,反对在应对全球气候变化问题上的霸权主义和强权政治。
③各主权国家特别是发展中国家应着力于提高能源生产和利用技术,转变经济发展方式,实现全面、协调和可持续发展。
(2)①呼吁发挥国际组织特别是联合国在应对气候变化等方面的协调作用,促进在应对气候变化领域的国际交流与合作;
②应对气候变化全球减排符合各国共同利益,呼吁各国政府求同存异,寻求共同利益,承担“共同但有区别的责任”,相互帮助、协力推进,“携手应对”气候变化等全球性重大挑战和威胁;
③地球只有一个,呼吁各国人民树立公(球)民意识、责任意识,把节能减排作为自己应尽的义务,养成低碳生活方式和习惯,共同呵护人类赖以生存的地球家园。
3.独立自主的和平外交政策

【知识发散】我国能够建立和谐大国关系的原因
(1)我国奉行独立自主的和平外交政策,坚持和平共处五项基本原则,以维护世界和平与安全、促进世界合作与发展为宗旨,是我国取得外交成就、构建和谐大国关系的重要原因。
(2)国家利益是国际关系的决定因素,共同利益是国家间合作的基础,我国在维护自身利益的同时,积极寻求与他国利益的共同点。
(3)国家力量是影响国家关系的重要因素。随着我国综合国力的增强,我国的国际作用和影响力也越来越大,有利于更好地协调与各大国间的关系。
(4)我国外交行为符合当今世界和平与发展的主题,有利于推动多极化的发展。
例8 材料一 2011年3月17日,联合国安理会通过第1973号决议,决定在利比亚设立禁飞区,并要求有关国家采取一切必要措施保护利比亚平民和平民居住区免受武装袭击的威胁。此外,决议还决定对利比亚实施比第1970号决议更为强硬的武器禁运和财产冻结的制裁措施,其中包括冻结利比亚中央银行和利比亚全国石油公司等利比亚实体的财产。
材料二 本次表决,中国、俄罗斯、印度、巴西和德国投了弃权票。中国常驻联合国代表李保东大使在随后的解释性发言中指出,利比亚局势不断恶化,中国表示严重关切。我们支持安理会采取适当和必要的行动,尽快稳定利比亚局势,制止针对平民的暴力行径。中国一直强调,安理会有关行动应遵循《联合国宪章》和国际法准则,尊重利比亚的主权、独立、统一和领土完整,通过和平手段解决利比亚当前危机。中国一贯反对在国际关系中使用武力。在安理会1973号决议磋商过程中,我们和其他一些安理会成员提出了一些具体问题。但遗憾的是,不少问题没有得到澄清和回答。中国对支持决议的部分内容有严重困难。
(1)结合材料一,运用联合国相关知识分析联合国安理会通过的第1973号决议。
(2)结合材料一和材料二,运用我国外交政策的知识阐述中国在利比亚问题上投弃权票的理由。
【解析】 第(1)问,主要从联合国的地位和作用,以及安理会的地位与作用来分析,但是要凸显联合国的宗旨。第(2)问,主要考查我国的外交政策,应该立足宗旨、目标、基本立场、基本准则来分析。
【答案】 (1)①决议要求有关国家采取一切必要措施保护利比亚平民和平民居住区免受武装袭击的威胁,体现了联合国维护国际和平与安全的宗旨,也说明联合国在维护世界和平、实行人道主义援助方面发挥着积极作用。
②安理会通过决议,对利比亚实行武器禁运、设立禁飞区,体现了联合国安理会负有维护国际和平与安全的主要责任,也说明联合国在调停和解决国际政治冲突中发挥着重要作用。
(2)①维护世界和平、促进共同发展,是我国外交政策的宗旨;维护我国的独立和主权,促进世界的和平与发展,是我国外交政策的基本目标。利比亚局势不断恶化,对世界和平与地区安全构成恶劣影响,中国支持联合国安理会为稳定利比亚局势作出的努力。
②独立自主是我国外交政策的基本立场。在安理会1973号决议磋商过程中,中国和其他一些安理会成员提出不少问题没有得到澄清和回答,对支持决议的部分内容有严重困难,当然不能苟同。③和平共处五项原则是我国对外关系的基本准则。安理会有关行动应遵循《联合国宪章》和国际法准则,尊重利比亚的主权、独立、统一和领土完整,通过和平手段解决利比亚当前危机。
【点评】有关我国外交政策试题一般有两种考查方式,一种是上述材料如何体现我国的外交政策,第二是我国采取某一行动的政治依据。
4.多极世界背景下的中国和平崛起
(1)中国坚持走和平发展道路的原因
①中国和平发展是时代主题的要求。和平与发展是当今时代的主题,和平崛起有利于维护世界和平与安全,促进世界的合作与发展。
②世界多极化不可逆转。当前国际竞争的实质是以经济和科技为基础的综合国力的竞争,和平崛起有利于为我国经济发展创造良好的外部环境,增强综合国力。
③主权国家是国际社会的主要成员,履行不侵犯别国,不干涉他国内政,以和平方式解决国际争端的义务,中国和平发展充分彰显中国是负责任大国的形象。
④国家利益决定国际关系,维护国家利益是主权国家对外活动的出发点和落脚点。中国和平发展,根本上是由我国的国家利益决定的。
⑤我国的国家利益和国家性质决定我国奉行独立自主的和平外交政策。以维护世界和平,促进共同发展为宗旨;以维护我国的独立和主权,促进世界的和平与发展为基本目标;以和平共处五项基本原则为基本准则。中国的和平发展是我国外交政策的要求和体现。
(2)中国如何实现自身的和平崛起

【知识发散】 我国外交行为在不同模块中的体现
(1)经济生活:积极融入经济全球化,加入世贸组织,实施“引进来”与“走出去”相结合的发展战略,应对贸易摩擦,规避贸易风险。
(2)文化生活:文化具有多样性,在坚持各民族文化一律平等的基础上,加强中外文化交流,推动中华文化“走出去”。
例9[2011·福建卷] 材料 随着中国综合国力、国际地位和影响力的不断提升,外界有人对中国的发展表现出复杂心态:一方面对中国积极承担国际责任表示认可;另一方面又对中国的巨大规模和发展模式感到恐惧,甚至提出了“中国威胁论”。
请你运用政治生活的有关知识,对材料中的“复杂心态”进行评析。
【解析】 本题要求运用政治生活的有关知识,对材料中的“复杂心态”进行分析。首先明确材料中的“复杂心态”指的是什么,然后就此说明中国是积极承担国际责任的,不会对他国构成威胁。
【答案】 ①中国是负责任的大国,对国际事务发挥着重要的建设性作用,中国在维护自身利益的同时,维护各国人民的共同利益。
②国家性质和国家利益决定了中国坚持独立自主的和平外交政策,坚持走和平发展道路。中国的发展对旧的国际秩序产生了冲击,有利于推动建立公正合理的国际新秩序。
③中国的发展符合和平与发展的时代主题,不会对世界构成威胁。
【点评】 复习我国和平崛起相关知识,必须注意以下误区
误区1:维护共同的利益是我国外交行为的出发点
评析:任何国家的外交行为都是以维护自身国家利益为出发点的。
误区2:中国和平发展道路得到世界各国的认可
评析:由于自身国家利益的影响,推行霸权主义、强权政治的国家并不认可我国的和平发展。
二、教学反思
1.教学过程的设计
情景导入 → 探究活动 → 形成意念 → 践行要求
(体验感受) (过程) (观点:“三观”) (实践)
↓
(在范例分析中展示观点;在价值冲突中识别观点;在比较鉴别中确认观点;在探究活动中提炼观点)
通过教学设计,使教师充分关注现实生活,尊重、开发和利用学生已有的生活经验去设计情景,组织探究活动;引导学生自主体验、感悟、探究、互动生成相应的观点。
2.辨证地使用传统教学方法,强化学生对核心观点的掌握。
传统教学模式有它的优点,也不乏它的局限性;若在讲授的过程中,注意其启发性、景致性、直观性、感染性,并有机地把去他活动形式相结合,也会提高教学活动的效果。
3.教学改进措施
(1)教师一节课上讲话的总时间不得超过该课的2/3,一般的1/2或1/3为宜,即使是以讲授法为主的课堂教学,也应留10分钟给学生开展有效学习活动。
(2)在备课时,可以想办法通过剪报、上网、看电视、听广播等途径,收集、整理、设计教学活动中所需要的相关案例、问题、情景,以备使用。
(3)积极参加校本教研,努力阅读相关理论书籍、学术文章,以提高自己的理论修养和文化品位。
(4)优化课堂教学,让课堂充满生命力。通过案例,基于问题、情景的设计,通过一个探究活动,引领学生体验、感悟、获取学科知识及意义,达到“学习内容活动化,探究活动内容化”的境界。
4.七种策略:
(1)“生活化”,让事实说话。
(2)“给时间”,让学生看书读书。
(3)“伸出手”,帮助学生整理知识。
(4)“讲方法”,给学生多思考探究。
(5)“说准确”,用有效知识武装学生。
(6)“松开手”,指导学生开展活动。
(7)“多微笑”,给学生以自信自豪。